ΩΡΩΠΟΣ ΑΤΤΙΚΗΣ – ΙΕΡΟΣ ΝΑΟΣ ΑΓΙΟΥ ΤΙΜΟΘΕΟΥ
Περιγραφή έργου

Εργοδότης : Ιερός Ναός Κοιμήσεως Θεοτόκου Νέων Παλατίων Ωρωπού

Έτος κατασκευής : 2010 – 2020

Αρχιτεκτονική μελέτη : JR – Ρίζος Αρχιτέκτονες

Συνδρομή στην μόρφωση του υπολογιστικού Μοντέλου : Νικόλαος Ρώσσης, διπλ. Πολιτικός Μηχανικός

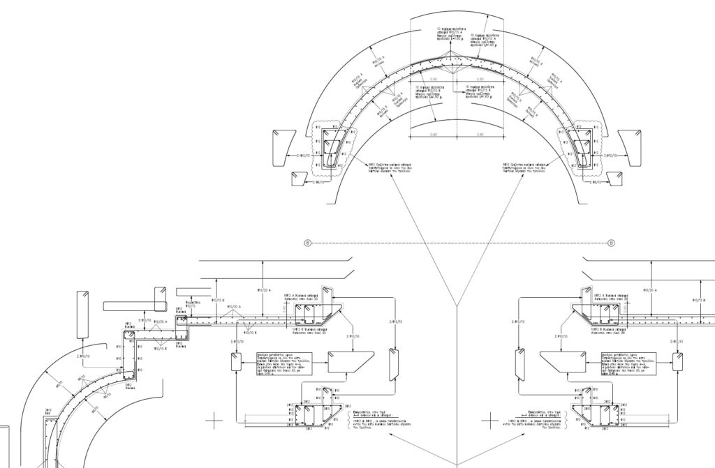
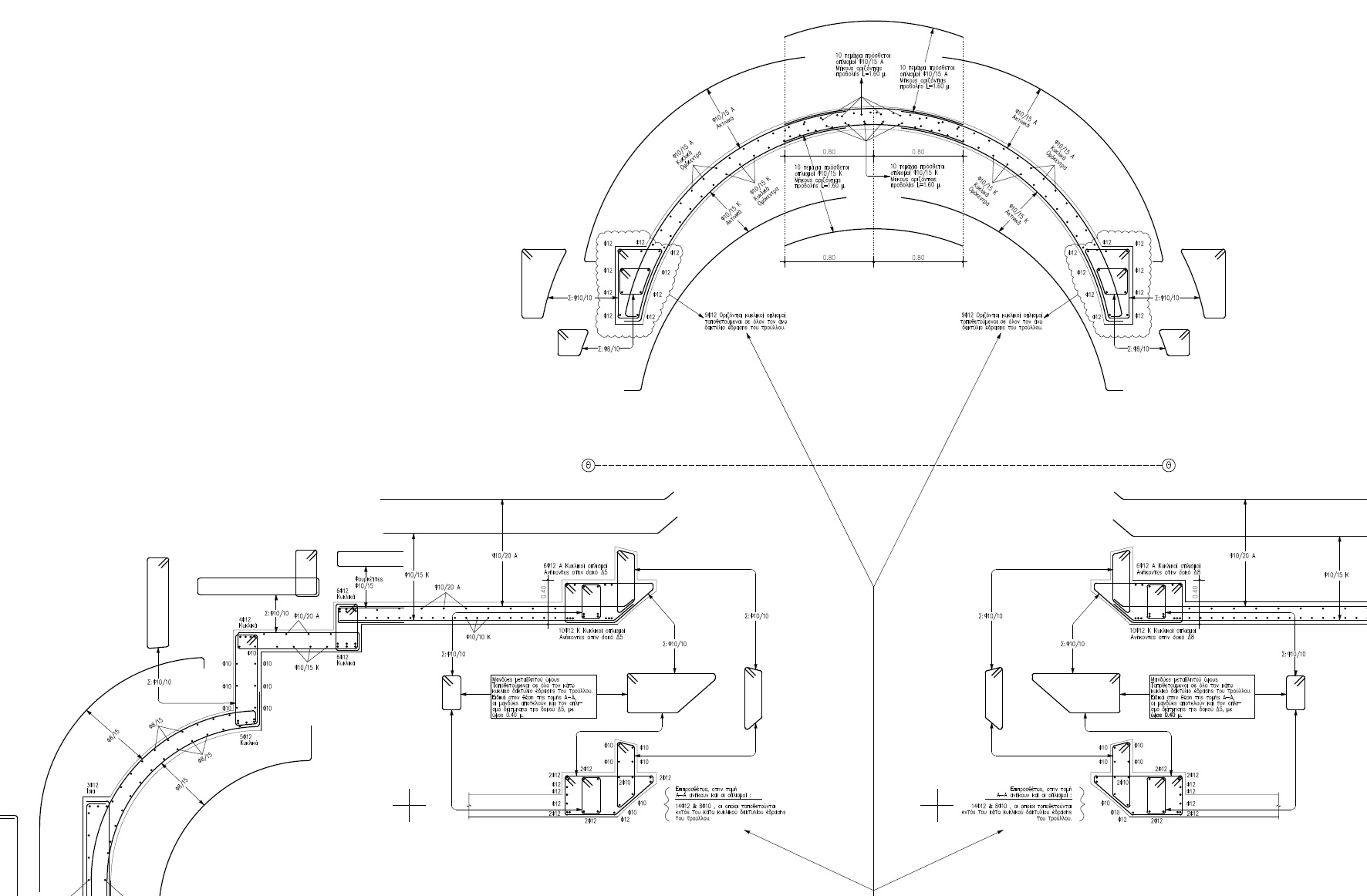
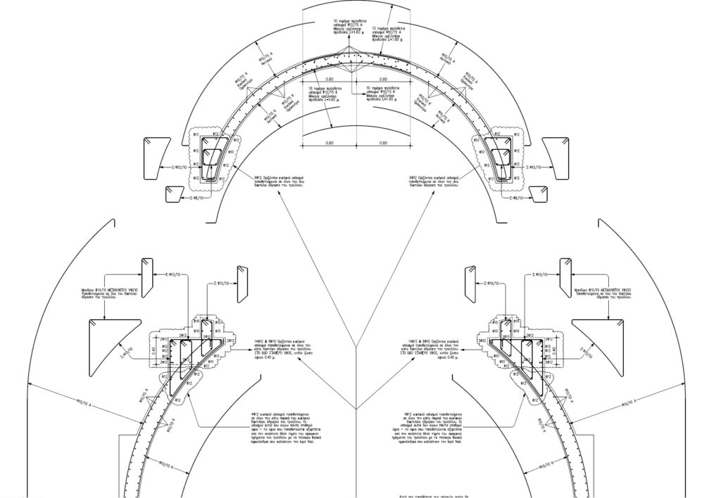
Για την μελέτη του Ιερού Ναού Αγίου Τιμοθέου δημιουργήθηκε ένα τρισδιάστατο προσομοίωμα αποτελούμενο από 19,000 πεπερασμένα επιφανειακά στοιχεία. Στις ιδιαιτερότητες της στατικής λύσης, αναφέρεται η φύτευση των τεσσάρων υποστυλωμάτων που εδράζουν τον κεντρικό τρούλλο σε δοκούς οροφής υπογείου, προκειμένου να αποδοθεί στο υπόγειο ενιαία αίθουσα Πνευματικού κέντρου δίχως εσωτερικά υποστυλώματα. Επίσης, το Ιερό εδράζεται όλο ως φυτευτό στην πλάκα Οροφής Υπογείου, η οποία και για αυτόν τον λόγο φέρει πάχος 40 εκ.

Φωτογραφικό υλικό εργου